Why did I build a power bank?
Why would anyone even try to build a power bank - i.e. an external battery for charging mobile devices - these days? These things are commodity, it's impossible to compete. Right? Well, that is until you find out that the type of power bank for your application, namely charging a higher-end tablet with 12V input, does not exist cheaply. Looking around for 12V power banks yields a lot of li-ion car jumpstarters (*) and very few actual power banks. Those that exist are pretty expensive and often don't even perform that well. Let's run down the list:
| Name (linked) | Capacity | Price | Comments |
|---|---|---|---|
| (no-name) Portable PowerBank with 12V & 5V USB | Approx. 90Wh | $71.99 | Big and heavy: weighs 650g. Output power 60W max. Seems to actually be for solar applications. Very little information. |
| XTPower MP-10000 with dual USB and DC 9V/12V 2A | 37Wh | $59.90 | Output is limited to 2A. Auto turn-off is nice. Weight is ok (300g). Includes lots of connectors. |
| RAVPower Xtreme 23000mAh | Approx. 85Wh | $99.99 (normal: $299.99) | Pretty big and heavy (600g), very nice design. Super expensive. High output power. |
| Qualcomm BlitzWolf QC2.0 | Approx. 35Wh | $26.99 | Low output power (12V/1.35A), uses QC2.0 instead of general purpose output |
(*) Car jumpstarters will not work, because they have a 3S pack of li-ion cells directly connected to the output, meaning the output actually varies from about 10-12.6V. My tablet (Cube i7 Stylus) and the Microsoft Surface series only accept 12V +/- 5%
Prices exclude shipping. I tried my best to include an example of every 'category' of available power bank in this list, but there are obviously hundreds. They fall into four general categories:
- QC2.0 chargers, which use the new Quick Charge protocol to deliver 5-12V at up to 18W to supported mobile devices. These are the only 'cheap' 12V power banks, but unfortunately also woefully underpowered as well as using a communication protocol on the charging port. That makes it very hard to use as a generic 12V charger for a tablet.
- Ridiculously expensive chargers. There are a bunch, and they all retail for between 100-400 dollars. Some are specifically marketed towards high-end laptop/audio/photographic gear. They do have really good specs (often up to 4-6A outputs and variable output voltage), but are also generally heavy and very proprietary in their connections.
- 'Almost there' power banks. There are a lot of 12V/1.5A and 12V/2A power banks in the $60-100 price range. Unfortunately, I need 2.5A to be able to charge AND use my tablet and $60 is a bit on the high side, especially with more than $15 shipping (to Europe). Locally, these tend to retail for €100+.
- Weird application-specific stuff. I put in a solar charger. Often without satisfactory documentation
So, how do we fix this? Well, build your own.
Muxtronics Power Bank Specifications
The Muxtronics Power Bank is a DIY power bank kit with a reference 48Wh implementation. You can basically add as many cells as possible and use any enclosure you like, so the capacity, weight and size specs are variable. Basic specs for the reference implementation:
- Output 1: 12V/3.0A (optionally: adjustable 10-21V/36W max.)
- Output 2: 2 USB ports, up to 2.5A combined (recommended: not more than 2.0A per port, as that is their max. specification)
- Charging input: 5V/3A micro USB (approx. 4h from empty to full charge). It will charge on any USB port, possibly slowly. You can charge while using the powerbank (e.g. if you want to use it as a UPS). Note that this is limited to about 13-14W max. on a suitable charger, or about 4.5W max. on most USB ports (limited to 1A).
- Capacity: 48Wh (43Wh usable)
- Weight: 317g
- Size: 25x82x114mm
- Price:
- Bare PCB: €5
- Assembled PCB: €29
- Full 48Wh kit: €69
- Fully assembled unit: €99
The reference implementation can be bought as a kit for €69, or just the assembled PCB with no enclosure or batteries can be bought for €29. Lead time is 4 weeks. If the design proves successful, I will put it on tindie.com as a readily available product. In the meantime, please e-mail me if you're interested in a unit.
Mechanical assembly
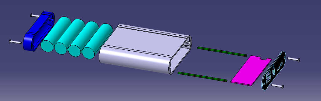
The powerbank reference design consists of the following parts (color-coded in the exploded view):
- Four M3x15 screws (gray)
- Printed back piece (blue)
- Four 18650 Li-ion cells (Panasonic NCR18650B 3350mAh) (cyan)
- A 25x82x100mm aluminum extrusion (gray)
- Two spacer strips, glued into the PCB groove (green)
- The main PCB (pink)
- The face plate (black)
- (not pictured) Two battery tabs, welded to the cells
- (not pictured) A temperature sensor board, fitted between the middle cells and connected to the main PCB with a 3-core ribbon cable
- (not pictured) Kapton tape around the batteries
Notes on components
If you wish to build this design yourself, here are a few hints on component choice and assembly.
- For the most aesthetically pleasing finish, print the back cover at high resolution in red or black
- The 18650 cells should be chosen with care. These cells get discharged at a worst-case 15A, so if you wish to build a power bank with less than 4 cells, you should choose appropriately rated cells. The Panasonic NCR18650B are the cheapest high-capacity brand name cells I can get locally, but you may have other constraints. If you use recycled 18650 cells, make sure you equalize the voltage before welding them together.
- This is the enclosure purchasing link. You can also 3D print an enclosure, the .stl can be found in the design files. Note that a plastic enclosure will not be able to dissipate heat as well, and it will overheat at full power.
- If you do not have access to a battery tab welder, this enclosure does NOT fit. I can weld tabs on for you, at a fee. Soldered wires will be too thick. Also, the spacer strips have been designed to exactly fit a welded battery pack.
- When assembling, you can insert a 3mm silpad between the PCB and aluminum enclosure under the big inductor to conduct the heat from the PCB to the enclosure. This will extend the life of the device.
Design files
Revision 0
Revision 0 is not functional
Revision 1
- TinyCAD schematic. Use my Auto-Purchasing script to view the BOM.
- FreePCB layout.
- Back cover 3D file (.stl).
- Main body 3D file (.stl) - if you want to print instead of buy the enclosure.
License
There were some inquiries about the license for this powerbank. It's not open source hardware because that standard is a mess right now. Use it for your personal use all you want. If you intend on selling the design wholesale, consider at least dropping me a line and possibly cutting me in. Call it a 'be nice'-license.